你曾有过因为渲染的水看起来太过逼真而泪流满面的经历吗?看到某些东西在KeyShot3D渲染软件里渲染得如此漂亮而流泪,那一定是喜悦的泪水,不过也有可能是实现了创建照片般真实的3d渲染的水而激动的,这一点通过KeyShot中科学准确的水材质即可轻松实现,应用液体凹凸贴图也很简单,今天我们一起来看看KeyShot用户Christian D’alberto如何使用KeyShot实现水与漂浮球体的合成。

如何在KeyShot中渲染水
步骤一:在After Effects中创建水的凹凸贴图
1、启动After Effects,创建一个Composition,长宽比为2048 x 2048,将其命名为Noise。
2、以相同的长宽比创建一个solid。
3、将分层噪波从Effect菜单应用到创建的solid。
4、在effect Controls(特效控制台)选项卡下面将分层类型改为Dynamic twist(动态扭曲),Noise类型设置为spline,勾选invert(转换)复选框,将对比度调整为55,亮度调整为-7,复杂度调整为12。

5、依次点击Composition > Save Frame As…

6、选择文件保存位置,然后点击渲染。
步骤二:在Photoshop中平铺和模糊置换贴图
1、在Photoshop中打开Noise文件。
2、在滤镜菜单下面,应用Offset效果。
3、将水平像素设置为+973,垂直像素设置为+690。
4、使用克隆工具,克隆出你所看到的所有接缝。

5、选择图层,应用Gaussian模糊滤镜,半径设置为5。

6、将文件保存为jpeg图像格式。
步骤三:在Maya里创建场景
1、打开Maya,创建一个平面,命名为“水”,将细分宽度和高度设置为20。
2、复制该平面,改名为反射,将其移到“水”平面下面。
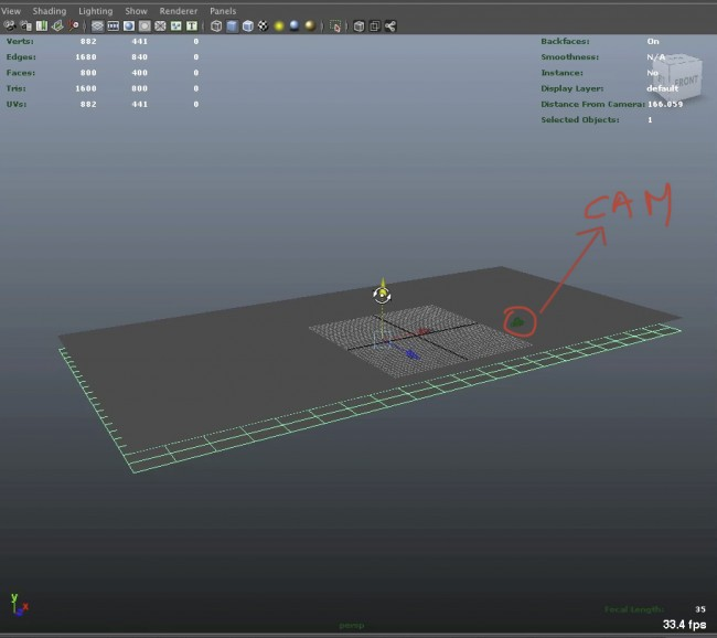
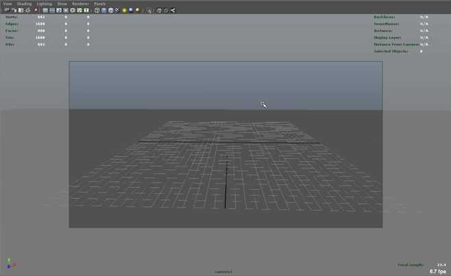
3、创建一个相机—将相机放到“水”的边缘,面向水平线。

5、将视窗从perceptive改成相机1,选中所有几何图形进行缩放,以填补两边的间隙。

6、创建一个poly球体放到水上面。

7、选中相机,导航到属性编辑器,将胶片长宽比修改为1.78。
8、退出Maya之前,需要确保场景里的每一个对象都有不同的材质,在材质编辑器下面创建三个不同的lamberts(亮度单位),每个对象分配一个。
9、以FBX格式导出场景。
步骤四:在KeyShot里渲染模型。
1、打开KeyShot,导入FBX文件。
2、使用材质编辑器,拖放平面顶部液体分组里的水材质。
3、接下来,从architecture分组里将Brick材质拖放到底部平面上。
4、右击底部平面打开Brick材质选项,取消勾选fresnel选项。
5、分配一个铬合金材质到球体,降低漫射颜色亮度。
6、在项目 > 相机选项卡下面,将视野修改为1。
7、使用环境选项卡加载HDRI,可以使用KeyShot自带的“hdri-locations_iceland_4k_hdz”。
8、在环境选项下面,将高度调整为-0.400,大小调整为8.5850,旋转调整为21.180。

9、载入之前创建好的凹凸贴图,将Scale U和V修改为0.180。

10、在相机选项下面,打开景深,使用‘选择聚焦点’功能定义球体的焦距。

11、最后,在主窗口点击渲染,完成渲染过程。