C4D隐藏对象的正确操作指南
在Cinema 4D的日常操作中,灵活地隐藏和显示对象,是保持视图整洁、聚焦当前编辑内容的基础技能。今天,我们就来把几种不同的隐藏方式理清楚,避免在关键时刻手忙脚乱。
从一对父子对象说起
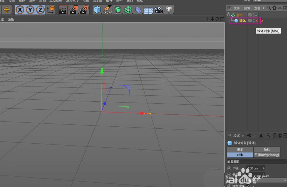
首先,我们来看一个简单的层级案例:一个“晶格”作为父级,下属一个“球体”作为子级。下图清晰地展示了它们的默认状态。

方法一:关闭对象“效果”
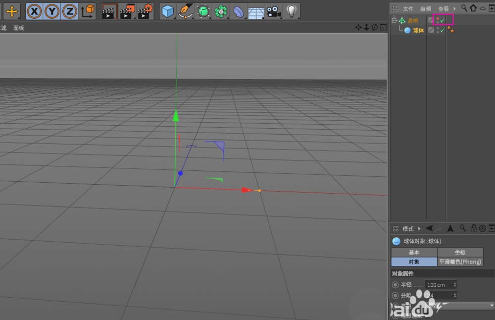
如果想单独隐藏“晶格”而保留“球体”可见,该怎么做?其实很简单。选中“晶格”对象,按下快捷键 Q,晶格结构瞬间就从视图中“消失”了,但球体依然稳稳地留在那里。
这个操作的实质,是点击了对象名称右侧那个绿色的对勾图标。点击后,对勾会变成一个红色的叉号,这意味着该对象的“渲染效果”被临时关闭了。如下图所示:

那么,如果把这个红色叉号用在子层级的球体上呢?结果是,整个由晶格和球体构成的图像都会从视图中消失。这是因为子级对象的效力被关闭,父级效果失去了承载主体。

方法二:彻底隐藏对象本身
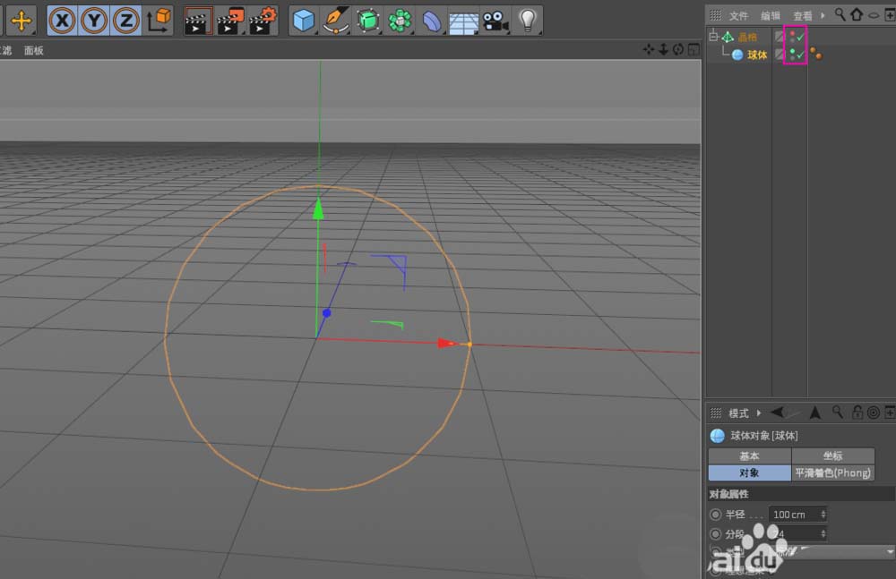
接下来,看看另一个常被混淆的功能:“打成小红点”。在对象管理器的同一列,连续点击两下那个灰色的圆点区域,它会依次变成绿色圆点,最终变成红色圆点。
当你把“晶格”对象打成红色小圆点时,情况就不同了。你会立刻发现,无论是晶格还是其子级的球体,都在视图中彻底不见了。这才是真正意义上的“隐藏对象”。

这里有个实用的细节:如果将红色圆点单击变成绿色圆点,对象虽然仍不可见,但其轮廓线会在视图中显示。这个状态非常有用,意味着你依然可以选中并修改它的各项属性,只是不参与最终的视图渲染干扰,非常适合进行后台调整。

理解核心区别:为何有时没有“对勾”?
为了彻底弄清原理,我们新建一个由“立方体”和“圆环”组成的简单“组合”对象(比如一个布尔运算的组合)。这时你会发现一个有趣的现象:这个组合对象旁边,并没有那个可以点击的绿色对勾或红色叉号。

但是,它依旧可以通过“打成小红点”的方式来隐藏。这恰恰揭示了两种方式的根本区别:
绿色的对勾/红叉,控制的是对象产生的“视觉效果”或“变形效果”(如生成器、变形器、效果器)的启用与禁用。对于纯粹的几何体组合,它本身没有额外的“效果”可供开关,因此这一项就不会显示。
灰色/绿色/红色圆点,控制的则是对象“本身”在视图中的可见性与可选性。这是更底层的显示控制,适用于所有对象类型。
所以,想让这个组合消失,我们依旧可以将其圆点设为红色,效果立竿见影。

总结一下:关“对勾”是关特效,打“红点”是藏本体。理解了这个核心逻辑,你在操作时就能心中有数,灵活运用不同的隐藏方式来提升你的工作效率了。