C4D对称后曲面细分物体没有连接怎么办
很多朋友在Cinema 4D里用到对称和曲面细分这两个变形器时,都踩过同一个坑:明明对称好了,一加细分,中间怎么断开、不连接了?先别急,这问题太常见了,而且解决方案其实就藏在变形器的一个小设置里。我们一步步来看。
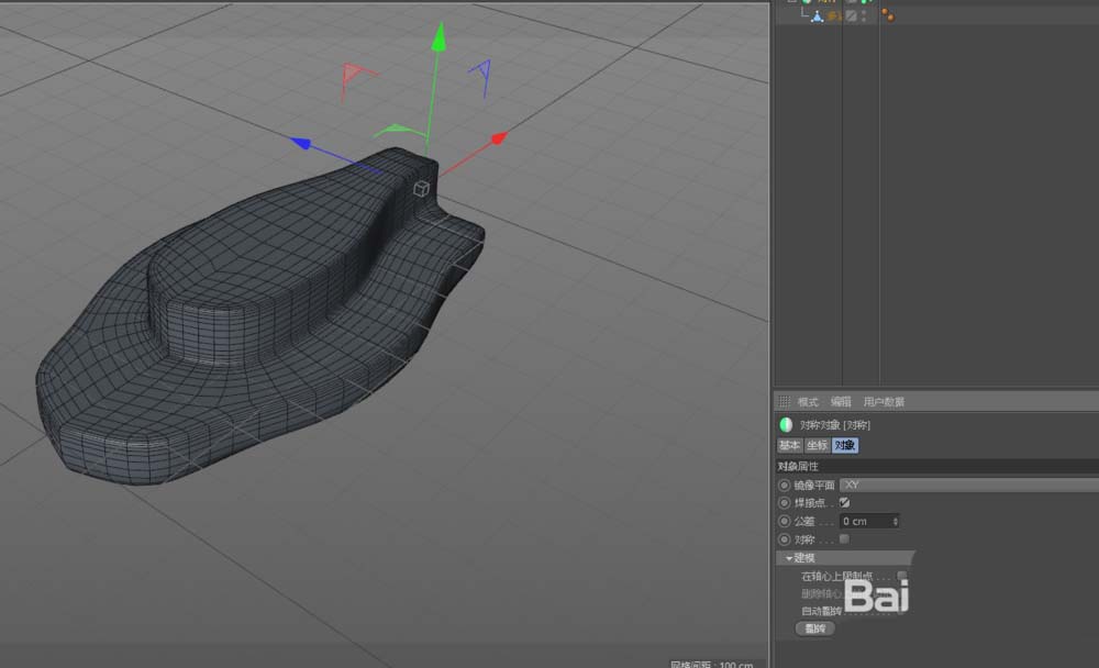
首先,你得有一个准备对称的多边形对象。这里以一个已经做好一半的造型为例,这是从建模宝典里找来的一个经典案例,我们打算把这一半镜像出完整模型。

第一步,给这个多边形对象加上一个“对称”变形器。

你看,在对称层级下,模型完美地镜像出来了,左右严丝合缝。这里有个关键点:镜像平面必须选对,通常就是默认的XY、XZ或YZ平面,选错了对称方向就不对了。

接下来,为了让模型更圆滑,我们在对称变形器之上,再添加一个“曲面细分”变形器。

问题这就来了:加上细分后,原本应该连为一体的模型,在对称中心处竟然分开了,成了两个独立的体块。

那么,问题出在哪儿呢?经过仔细排查,根源就在“对称”变形器自身的设置面板里。在默认状态下,变形器里面的“焊接点”选项是关闭的。就是这个小小的开关,导致了细分后的分裂。

解决方法非常简单:我们手动勾选打开“焊接点”选项。看,奇迹发生了——模型中间完美地融合在了一起!就是这么一小步,却很容易被忽略,所以操作时务必特别留意这个设置。
