C4D倒角工具怎么编辑立方体
想用C4D的倒角工具给立方体“美美容”?其实步骤很清晰,跟着来就行。先说一个关键前提:倒角操作必须在可编辑对象上执行,所以生成的基础立方体得先“转化”一下。
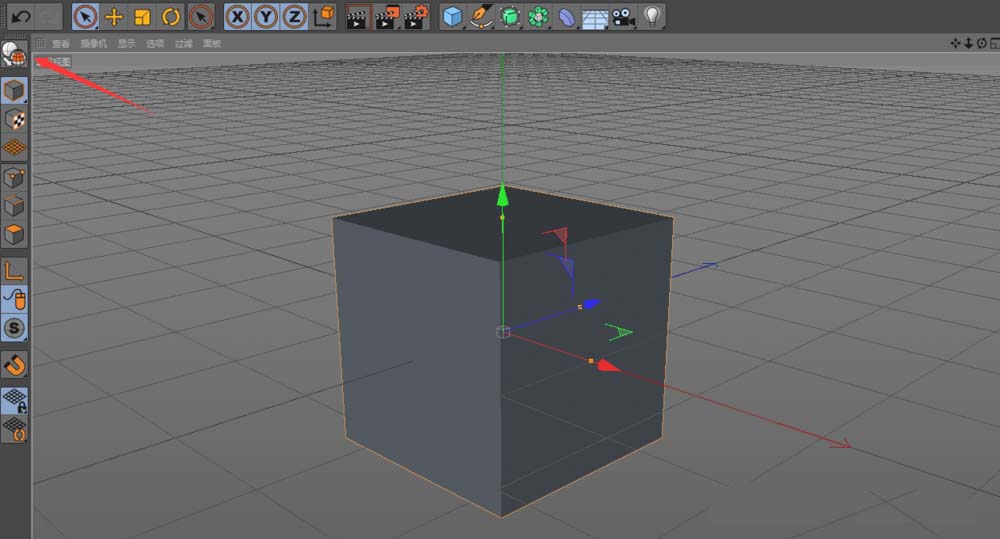
第一步,创建一个新对象——立方体。这是所有操作的起点。

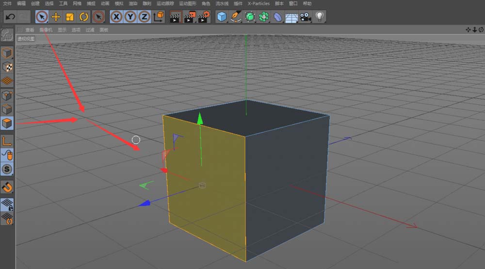
第二步,至关重要,需要将这个参数化的立方体转换为可编辑对象。你可以按快捷键 C,或者右键点击对象选择“转换为可编辑对象”。

第三步,切换到多边形模式,用鼠标点击选择你想要进行倒角的那个面。这一步决定了倒角的效果将作用在哪个具体的面上。

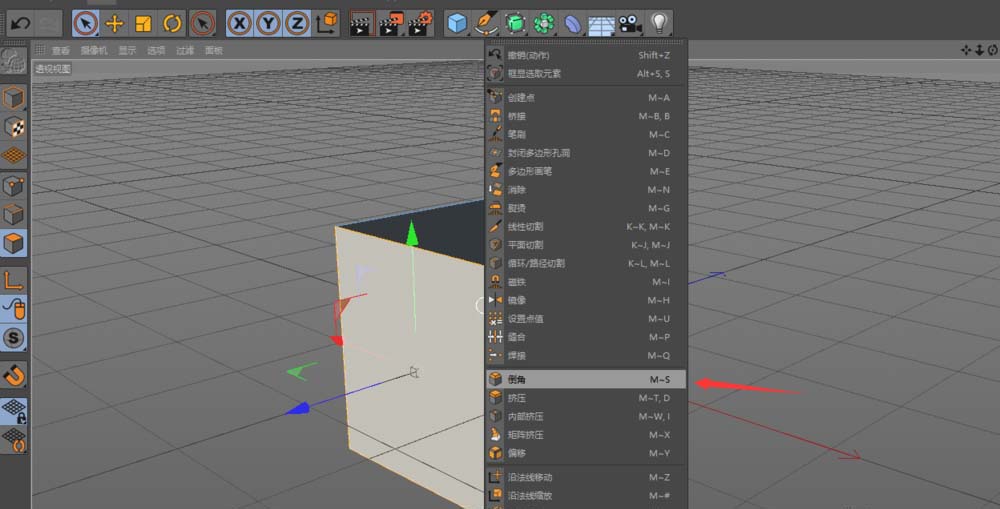
第四步,调出倒角工具。最快捷的方式是选中面后,直接按 M~S 键。当然,你也可以在视图空白处点击鼠标右键,从右键菜单中选择“倒角”功能。

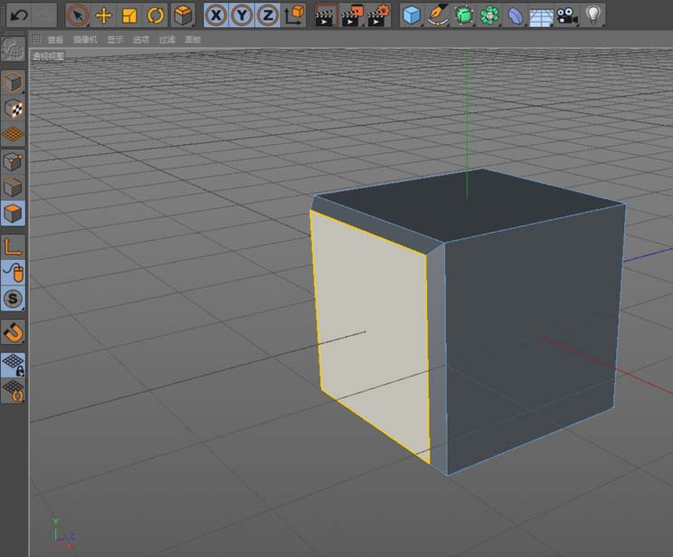
第五步,直接用鼠标左键在视图里拖动,你会实时看到倒角的效果。拖到你认为合适的大小后,松开鼠标左键即可初步确认。

第六步,这才是精雕细琢的关键。在左侧的工具参数面板中,你可以细致调整“偏移”、“细分”和“深度”这几个核心参数。“偏移”控制倒角的大小,“细分”让倒角边缘更圆滑,而“深度”则能创造出向内凹陷或向外凸起的独特变形效果。多试试这几个参数的组合,变化可多了。
