Scheduler 每次执行,都会根据JobDetail创建一个新的Job实例,这样就可以规避并发访问的问题(jobDetail的实例也是新的)
Quzrtz 定时任务默认都是并发执行,不会等待上一次任务执行完毕,只要间隔时间到就会执行,如果定时任务执行太长,会长时间占用资源,导致其它任务堵塞
@DisallowConcurrentExecution: job类上,禁止并发地执行同一个job定义 (JobDetail定义的)的多个实例。

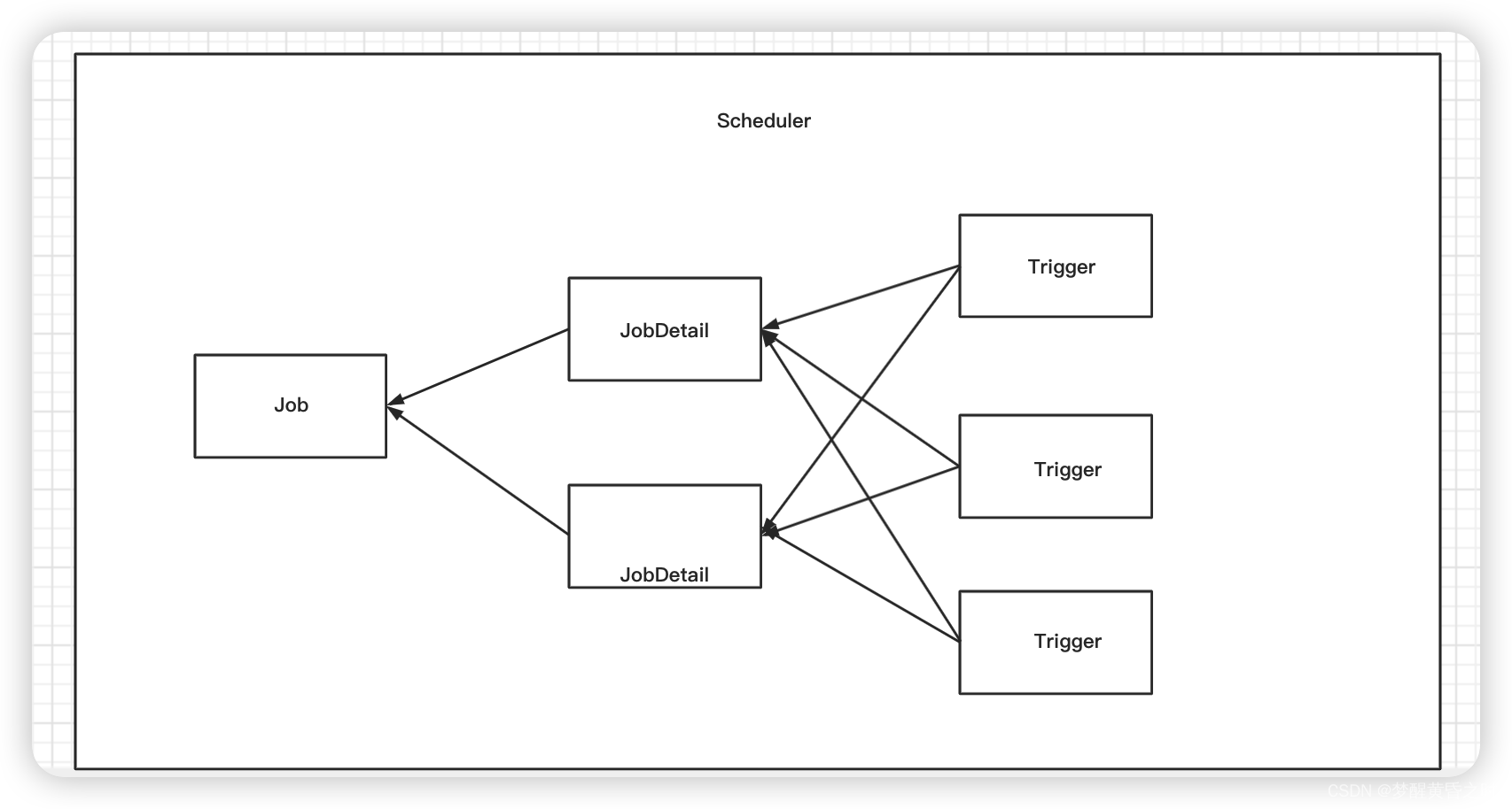
scheduler:可以理解为定时任务的工作容器或者说是工作场所,所有定时任务都是放在里面工作,可以开启和停止。
trigger:可以理解为是定时任务任务的工作规则配置,例如说,没个几分钟调用一次,或者说指定每天那个时间点执行。
jobDetail:定时任务的信息,例如配置定时任务的名字,群组之类的。
job:定时任务的真正的业务处理逻辑的地方。
简单示例
TestClient.Java
import org.quartz.*;
import org.quartz.impl.StdSchedulerFactory;
public class TaskClient {
public static void main(String[] args) {
JobDetail jobDetail = JobBuilder.newJob(TaskJob.class)
.withIdentity("job1", "group1") //设置JOB的名字和组
.build();
Trigger trigger = TriggerBuilder.newTrigger()
.withIdentity("trigger1", "trigger1")
.startNow()
.withSchedule(SimpleScheduleBuilder.simpleSchedule().withIntervalInSeconds(1)
.repeatForever())
.build();
try {
Scheduler scheduler = StdSchedulerFactory.getDefaultScheduler();
scheduler.scheduleJob(jobDetail,trigger);
scheduler.start();
} catch (SchedulerException ex) {
ex.printStackTrace();
}
}
}TaskJob.Java
import cn.hutool.core.date.DateUtil;
import org.quartz.Job;
import org.quartz.JobExecutionContext;
import org.quartz.JobExecutionException;
public class TaskJob implements Job {
@Override
public void execute(JobExecutionContext jobExecutionContext) throws JobExecutionException {
System.out.println("TaskJob => " + DateUtil.now());
}
}
usingJobData
通过 usingJobData 往定时任务中传递参数
import org.quartz.*;
import org.quartz.impl.StdSchedulerFactory;
public class TaskClient {
public static void main(String[] args) {
JobDetail jobDetail = JobBuilder.newJob(TaskJob.class)
.withIdentity("job1", "group1")
.usingJobData("job","jobDetail1.JobDataMap.Value")
.build();
Trigger trigger = TriggerBuilder.newTrigger()
.withIdentity("trigger1", "trigger1")
.usingJobData("trigger","trigger.JobDataMap.Value")
.startNow()
.withSchedule(SimpleScheduleBuilder.simpleSchedule().withIntervalInSeconds(1)
.repeatForever())
.build();
try {
Scheduler scheduler = StdSchedulerFactory.getDefaultScheduler();
scheduler.scheduleJob(jobDetail,trigger);
scheduler.start();
} catch (SchedulerException ex) {
ex.printStackTrace();
}
}
}TaskJob.java
import org.quartz.Job;
import org.quartz.JobDataMap;
import org.quartz.JobExecutionContext;
import org.quartz.JobExecutionException;
public class TaskJob implements Job {
@Override
public void execute(JobExecutionContext context) throws JobExecutionException {
JobDataMap jobDataMap = context.getJobDetail().getJobDataMap();
JobDataMap triggerMap = context.getTrigger().getJobDataMap();
JobDataMap mergeMap = context.getMergedJobDataMap();
System.out.println("jobDataMap => " + jobDataMap.getString("job"));
System.out.println("triggerMap => " + triggerMap.getString("trigger"));
System.out.println("mergeMap => " + mergeMap.getString("trigger"));
}
}
通过属性赋值
import org.quartz.*;
import org.quartz.impl.StdSchedulerFactory;
public class TaskClient {
public static void main(String[] args) {
JobDetail jobDetail = JobBuilder.newJob(TaskJob.class)
.withIdentity("job1", "group1")
.usingJobData("job","jobDetail1.JobDataMap.Value")
.usingJobData("name","jobDetail1.name.Value") //通过 setName 自动赋值
.build();
Trigger trigger = TriggerBuilder.newTrigger()
.withIdentity("trigger1", "trigger1")
.usingJobData("trigger","trigger.JobDataMap.Value")
.usingJobData("name","trigger.name.Value") //如果 Trigger 有值,会覆盖 JobDetail
.startNow()
.withSchedule(SimpleScheduleBuilder.simpleSchedule().withIntervalInSeconds(1)
.repeatForever())
.build();
try {
Scheduler scheduler = StdSchedulerFactory.getDefaultScheduler();
scheduler.scheduleJob(jobDetail,trigger);
scheduler.start();
} catch (SchedulerException ex) {
ex.printStackTrace();
}
}
}import org.quartz.*;
public class TaskJob implements Job {
private String name;
public void setName(String name) {
this.name = name;
}
@Override
public void execute(JobExecutionContext context) throws JobExecutionException {
System.out.println("name => " + name);
}
}非并发执行
@DisallowConcurrentExecution job类上,禁止并发地执行同一个job定义 (JobDetail定义的)的多个实例。
import cn.hutool.core.date.DateUtil;
import org.quartz.*;
@DisallowConcurrentExecution
public class TaskJob implements Job {
@Override
public void execute(JobExecutionContext context) {
System.out.println("Time => " + DateUtil.now());
try {
Thread.sleep(3000);
} catch (InterruptedException e) {
e.printStackTrace();
}
}
}@PersistJobDataAfterExecution
持久化JobDetail中的JobDataMap(对 trigger 中的 datamap 无效),如果一个任务不是
import cn.hutool.core.date.DateUtil;
import org.quartz.*;
//持久化JobDetail中的JobDataMap(对 trigger 中的 datamap 无效),如果一个任务不是
@PersistJobDataAfterExecution
public class TaskJob implements Job {
@Override
public void execute(JobExecutionContext context) {
JobDataMap triggerMap = context.getJobDetail().getJobDataMap();
triggerMap.put("count", triggerMap.getInt("count") + 1);
System.out.println("Time => " + DateUtil.now() + " count =>" + triggerMap.getInt("count"));
}
}Client
import org.quartz.*;
import org.quartz.impl.StdSchedulerFactory;
public class TaskClient {
public static void main(String[] args) {
JobDetail jobDetail = JobBuilder.newJob(TaskJob.class)
.withIdentity("job1", "group1")
.usingJobData("job","jobDetail1.JobDataMap.Value")
.usingJobData("name","jobDetail1.name.Value") //通过 setName 自动赋值
.usingJobData("count",0) //通过 setName 自动赋值
.build();
Trigger trigger = TriggerBuilder.newTrigger()
.withIdentity("trigger1", "trigger1")
.usingJobData("trigger","trigger.JobDataMap.Value")
.usingJobData("name","trigger.name.Value") //如果 Trigger 有值,会覆盖 JobDetail
.startNow()
.withSchedule(SimpleScheduleBuilder.simpleSchedule().withIntervalInSeconds(1)
.repeatForever())
.build();
try {
Scheduler scheduler = StdSchedulerFactory.getDefaultScheduler();
scheduler.scheduleJob(jobDetail,trigger);
scheduler.start();
} catch (SchedulerException ex) {
ex.printStackTrace();
}
}
}