正软商城
  • 产品中心

  • 软件问答

  • 产品教程

  • 文章资讯
  • 使用技巧
  • 软件教程
  • 业界资讯
  • 文档办公
  • 编辑输入
  • 硬件相关
  • 翻译词典
  • 系统应用
  • 设计美化
  • 编程开发
  • 虚拟模拟
  • 压缩解压
  • 备份恢复
  • 杀毒安全
  • 优化维护
  • 多媒体类
  • 网络软件
  • CleanMac
  • EasyRecovery
  • 冰点还原
  • 会声会影
  • MindManager
  • 如何解决使用Bootstrap开发Java应用程序的问题?
    如何解决使用Bootstrap开发Java应用程序的问题?
    2023-04-27 20:46:37
  • thinkphp5如何判断变量是否为空
    thinkphp5如何判断变量是否为空
    2023-04-27 20:44:37
  • ThinkPHP中怎么实现分布式应用系统
    ThinkPHP中怎么实现分布式应用系统
    2023-04-27 20:42:37
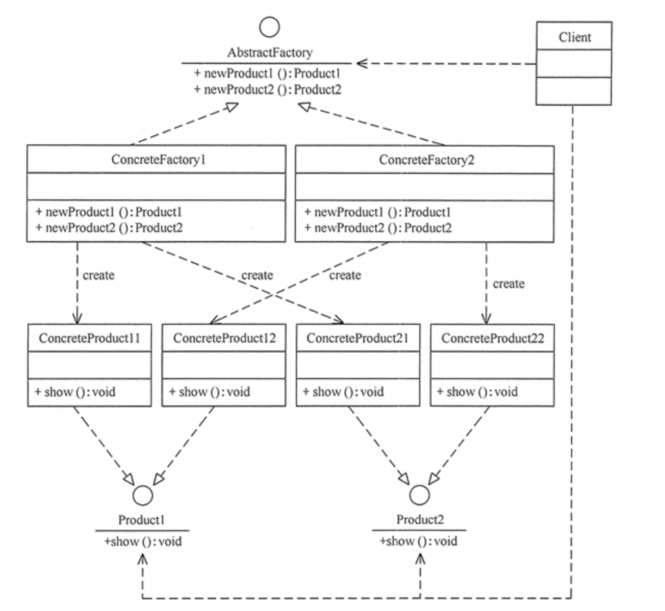
  • 如何使用Java代码实现抽象工厂模式?
    如何使用Java代码实现抽象工厂模式?
    2023-04-27 20:40:37
  • Java中的ThreadLocal:用法和原理
    Java中的ThreadLocal:用法和原理
    2023-04-27 20:38:37
  • CentOS7如何安装配置Redis
    CentOS7如何安装配置Redis
    2023-04-27 20:36:38
  • java常见的数据结构是什么
    java常见的数据结构是什么
    2023-04-27 20:34:36
  • MYSQL  group by使用的注意事项有哪些
    MYSQL  group by使用的注意事项有哪些
    2023-04-27 20:32:37
  • MySQL分布式恢复实例分析及应用
    MySQL分布式恢复实例分析及应用
    2023-04-27 20:30:36
  • 实现MySQL中的事务隔离级别的方法是什么?
    实现MySQL中的事务隔离级别的方法是什么?
    2023-04-27 20:28:36
  • «
  • 1
  • 2
  • ...
  • 5227
  • 5228
  • 5229
  • ...
  • 5412
  • 5413
  • »
正软

联系方式: zhengruan163@163.com
网站备案号:湘ICP备19013367号-1

  • 首页
  • 电脑端
  • 顶部