C4D怎么创建一个逼真的矿泉水瓶

想用C4D快速建出一个以假乱真的矿泉水瓶吗?这事儿其实没想象中那么复杂。跟着下面的流程走,手把手帮你把瓶身、瓶盖、标签这些细节都搞定。咱们先从最基础的建模开始。

第一步,把参考图导入软件。打开C4D,切换到正视图,直接把矿泉水瓶的参考图拖进去。接着按Shift+V调出视图设置,用“偏移”这类参数微调一下,尽量让图片在视图中居中。这样做旋转建模的时候,对齐和参考会方便很多。

第二步,开始勾勒轮廓。选用“B样条”工具,沿着参考图里矿泉水瓶的侧边轮廓,仔细画出一条路径样条。这里有个小提醒:样条不用闭合。B样条的使用就是个手感活,多练几次自然就熟练了。

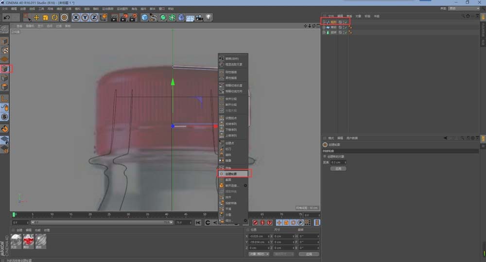
第三步,做出瓶壁厚度。选中画好的样条,切换到点模式,在视图空白处右键,选择“创建轮廓”。这时候拖动鼠标左键,或者直接调整右侧面板的数值,就能生成一个平行轮廓,这就是瓶壁的厚度了。数值千万别调太大,不然样条交叉会导致后续出错。对于矿泉水瓶来说,0.2到0.4厘米的厚度就挺合适。

第四步,让平面变立体。选中样条,在造型器菜单中找到“旋转”生成器,然后直接把样条拖到旋转下面,让它作为父物体。为了让旋转出来的模型更圆滑,记得把样条的“点插值方式”改成“统一”,数量设到18左右就差不多了。



第五步,制作环绕的标签。瓶身有了,该贴标签了。这里有个取巧的方法:新建一个“平面”,然后给它添加一个“扭曲”变形器作为子物体。通过调整扭曲的角度和强度参数,就能把平面弯曲成一个环绕的圆柱片,再切到顶视图对齐到瓶身就行。具体参数可以参考截图。你可能会问,为什么不用圆柱或管道?经验表明,平面模型在后续贴材质和调整UV时更方便可控,能省下不少麻烦。

第六步,开始创建瓶盖。瓶盖同样适合用旋转建模。新建一个“矩形”样条,转为可编辑对象后,删除一半的点,只保留瓶盖纵截面的一半轮廓。

第七步,处理瓶盖圆角。观察实物,瓶盖边缘通常有圆滑过渡。选中矩形样条右上角的点,右键选择“倒角”,根据参考图调整一个合适的倒角大小。

第八步,准备开放样条。选中左下角的点,右键点击“设置起点”。然后在属性面板中,取消勾选“闭合样条”。这样一来,样条就变成了开放的,为下一步的旋转做好准备。


第九步,制作瓶盖厚度。和瓶身一样,在点模式下对瓶盖样条也“创建轮廓”,数值同样不宜过大。之后,将上方开口处的点保持开放,适当调整下方两个点的位置,让轮廓看起来更自然。具体形态可以参考截图。

第十步,完成瓶盖主体。为处理好的样条添加“旋转”生成器。如果觉得棱角太明显,可以适当增加旋转对象的细分数量,圆滑度就上来了。你可能会注意到,瓶盖和瓶口的螺纹这里省略了,因为在这个视角下通常看不见。如果需要,可以用“螺旋线”加“圆环”进行“扫描”,或者将模型转成可编辑对象后手动调整。

第十一步,添加瓶盖底座。瓶盖下方那个环状结构,用“管道”对象直接创建会更高效。创建后,记得在“封顶”选项卡中给它加上圆角,并增加适当的分段数,让边缘更柔和。对了,操作到这一步,场景里的样条和模型已经不少了,良好的习惯是随时给它们重命名,免得后面找起来头疼。



第十二步,刻画瓶盖条纹。瓶盖上的防滑条纹怎么做?一种方法是把瓶盖转成可编辑对象后“隔点选择”再调整。这里分享另一种更非破坏性的方法:新建一个细长的“圆柱”作为条纹单元,然后使用“克隆”工具,模式选择“放射”。调整克隆的数量、半径和角度,让它均匀地围绕瓶盖一圈,最后在顶视图中对齐即可。具体参数设置可以参考截图。



第十三步,进入材质调整阶段。模型部分到此基本完工,你可以根据需要再添加任何细节。接下来就是“化妆”环节——上材质。这里主要展示参数作为参考。首先调整瓶盖材质,下图以R16版本的反射通道为例。如果你用的是其他版本,反射系统可能不同,但底层逻辑是相通的。



第十四步,制作商标材质。标签材质相对简单,核心就是贴图。创建一个新材质,在颜色通道载入你的标签贴图。关键在于,把“投射”方式从默认的“UVW映射”改为“柱状”。同时,在“材质”设置中取消“背面”勾选(改为单面显示)。完成这些后,在材质球上右键,选择“适合对象”,贴图就会完美地包裹住标签模型了。



第十五步,调整透明瓶身材质。瓶身是透明塑料,材质重点是透明度和反射。创建一个新材质,在“透明”通道中提高亮度,并赋予一点浅蓝色或绿色模仿水瓶色调。在“反射”通道添加一个GGX或Beckmann反射层,调整亮度、粗糙度等参数,模拟塑料表面的光泽感。具体参数设置详见上图。

第十六步,布置灯光与摄像机。材质上好后直接渲染,效果通常很平,这是因为缺少光影。首先,找一个合适的角度,创建一个“摄像机”并固定视角。


第十七步,布置主光与辅光。在场景左上方创建一个“区域光”作为主光源,记得勾选“区域投影”,这样能产生柔和的阴影。此时瓶盖右侧可能会太暗,所以在右侧或正面稍远处补一个“点光源”作为辅光,强度要调低一些,比如主光的30%-50%,只用于提亮暗部。

第十八步,添加环境光。创建一个“天空”对象,给它赋予一个HDR环境贴图,这样能提供丰富的环境反射和整体照明。为了让天空本身不遮挡背景,可以给天空添加一个“合成标签”,并在标签内勾选“摄像机不可见”。


第十九步,设置渲染输出。打开“渲染设置”,根据需求调整输出尺寸、抗锯齿等参数。如果追求更高质量的光影和焦散效果,可以在“效果”中添加“全局光照”甚至“焦散”。一切就绪后,点击渲染图片即可。

第二十步,最终后期调整。渲染出来的图像可以视为“半成品”。最后一步,将它导入到PS这类合成软件中,进行简单的调色、对比度增强、锐化或添加眩光等后期处理。这样一来,一个逼真的矿泉水瓶图像就全部制作完成了。