C4D怎么使用区域光

我们先从一个基础场景开始搭建。新建一个简单的几何体场景,作为我们测试区域光的舞台。初始状态如图所示。

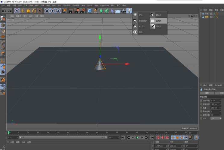
接下来,主角登场——在场景中新增一盏区域光。先别急着调参数,直接渲染看看效果。怎么样?这时会立刻发现一个典型特征:区域光的照射核心,往往会有一个光强相对偏弱、甚至无光的区域。别担心,这恰恰是区域光物理属性的一部分,也决定了它塑造光影的独特方式。


那么,如何控制这盏“光片”呢?关键在于区域光对象上的这四个控制点。拖动它们,就能直观地改变光源的物理尺寸。记住一个核心原则:区域光面积越大,产生的阴影边缘就越柔和;反之,面积越小,光影对比就越锐利。动手试试便知。

基础形态搞定后,就该赋予它灵魂了。在灯光的属性面板里,颜色、强度、投影模式等核心属性都在这里调整。想营造暖色的室内氛围,还是冷色的科幻感?想要清晰的实影,还是朦胧的虚化效果?这里的每一个下拉菜单和数值滑块,都是你的调色盘。


当然,如果觉得光线太过“完美”和“数码感”,别担心,后面还有更高级的玩法。比如,在“细节”或“可见”等选项卡中,找到“澡波”(通常指“噪波”)这类参数。适当添加一点,就能模拟出光线透过毛玻璃、或者空气中存在微尘的逼真、生动的光学衰减效果。多尝试几次,你会发现这些细微的“不完美”,往往才是让画面活起来的关键。

