1月30日快讯,素有“寒王”美誉的寒武纪,作为国内首家登陆资本市场的AI芯片企业,去年股价强势上扬,历经十年发展,于2025年首次达成全年盈利目标。
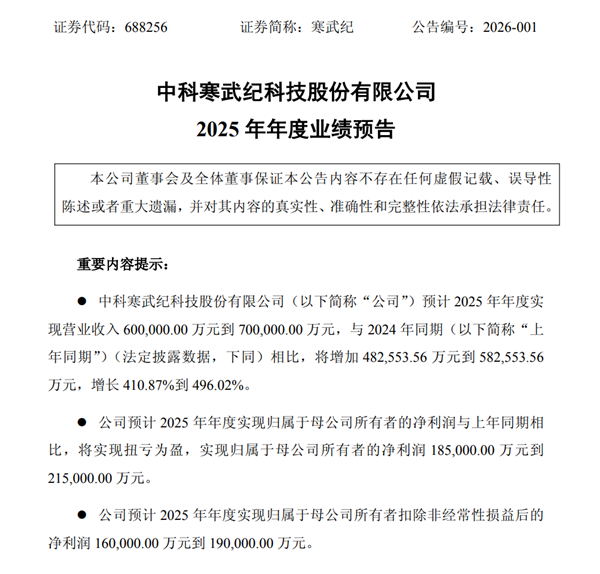
该公司于今晚正式披露2025年度业绩预告:预计全年营业收入达60亿元至70亿元,相较2024年同期(以下简称“上年同期”,数据均以法定披露为准),增长额为48.26亿元至58.26亿元,增幅达410.87%—496.02%。
同时,公司预计2025年度归属于母公司所有者的净利润将由负转正,实现盈利18.5亿元至21.5亿元。
关于业绩大幅改善的核心动因,寒武纪在公告中指出,公司长期聚焦人工智能芯片的研发投入与核心技术突破。
报告期内,受益于全球人工智能产业对高性能算力需求的持续释放,公司依托产品在能效比、定制化能力及生态适配性等方面的显著优势,加速市场渗透,并深度推动AI技术在重点行业场景中的规模化落地,本期营收实现跨越式增长,直接驱动整体经营质量跃升,最终促成净利润成功扭亏。

寒武纪创立于2016年,主营业务为人工智能芯片设计与研发,2020年登陆科创板,曾创下当时科创板最快过会纪录。
受限于高端芯片研发周期长、投入大、验证严等客观因素,公司此前多年处于战略性亏损阶段——2018至2024年的六年累计亏损超50亿元;直至2024年第四季度,才首次实现单季盈利;而2025年,则是其成立十年来首个完整财年盈利。
目前,寒武纪已推出多代AI加速芯片产品线。但由于外部环境制约,其官网最新公开型号仍为多年前发布的思元370系列,参数指标已明显落后于当前主流水平。公开信息显示,2023年发布的思元590芯片,定位对标英伟达A100;后续迭代的思元690性能较前代翻倍,目标对标H100,业内传闻其综合算力可达H100的80%—90%。
更下一代产品尚未官宣,网络流传的“思元790”尚属传闻阶段,据称拟采用Chiplets(芯粒)先进封装技术,但具体性能参数众说纷纭,部分信息甚至与思元690存在混淆,尤其在“同为H100级对标”这一说法上,逻辑存疑。
截至1月30日收盘,寒武纪股价报1258.89元/股,总市值逾5300亿元;2024年内最高曾触及约1600元/股,对应市值逼近7000亿元。
